Leadership

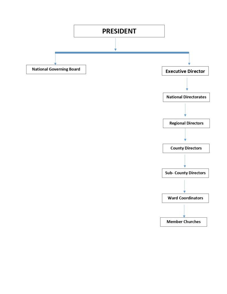
The SKK Structural Framework

At Sauti ya Kanisa Kenya, we are driven by a passionate commitment to serve God and our communities across Kenya. Our leadership team is dedicated to upholding the values of faith, integrity, and compassion. Guided by the teachings of Christ, we strive to empower local churches, leaders, and communities to transform lives and impact the nation for the Kingdom of God.

ORGANOGRAM

PROF. CHELOGOI BETT

PRESIDENT & THE VISSION BEARER

REV. GEORGE MWAMODO

EXECUTIVE DIRECTOR

JANE KAVATA

NATIONAL DIRECTOR FOR FINANCE

REV. EVELYN GATHOGO

NATIONAL DIRECTOR FOR PLANNING